Single Line Diagram Development
Creation or cleanup of single line diagrams so your documentation matches the field and supports accurate studies and maintenance.
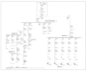
Accurate one-line diagrams are the foundation for any meaningful power system study. Without them, it is difficult to manage risk, plan projects, or respond to problems.
Why Single Line Diagrams Matter
A single line diagram (SLD) is the map of your electrical distribution system. It shows:
- Sources (utility, generators)
- Transformers and major distribution equipment
- Feeders, bus ducts, and major branch circuits
- Breakers, fuses, and protective devices
If the diagram is outdated, incomplete, or spread across multiple drawings, it becomes hard to:
- Plan maintenance or switch operations
- Perform short circuit, coordination, or arc flash studies
- Evaluate the impact of new projects
- Train new staff or contractors
When You Need New Or Updated SLDs
- No existing one-line diagrams, or only partial sketches
- Drawings are decades old and do not reflect current conditions
- Significant projects have been completed without as-builts
- Multiple consulting teams and contractors have made changes over time
Our Process
1. Review existing drawings and records
2. Conduct field verification and equipment walkdowns as needed
3. Build or update the single line in CAD or your preferred format
4. Coordinate equipment naming and references with your team
5. Issue draft diagrams for review and comment
What We Deliver
- Clean, standardized single line diagrams in PDF and CAD formats
- Clear device naming conventions and equipment identifiers
- Voltage levels, ratings, and key settings annotated where appropriate
- Logical sheet organization by building, floor, or distribution level
What We Need From You
- Any existing drawings, sketches, or panel schedules
- Access to electrical rooms and roof or yard equipment
- Preferred naming conventions or CAD standards, if applicable
FAQs
Q: Can you work in our CAD template?
Yes. We can adapt to your title blocks, layers, and symbols or provide a clean standard if you prefer.
Q: Will the diagrams be usable for future studies?
Yes. We draw SLDs with enough detail and structure to support short circuit, coordination, and arc flash modeling.
